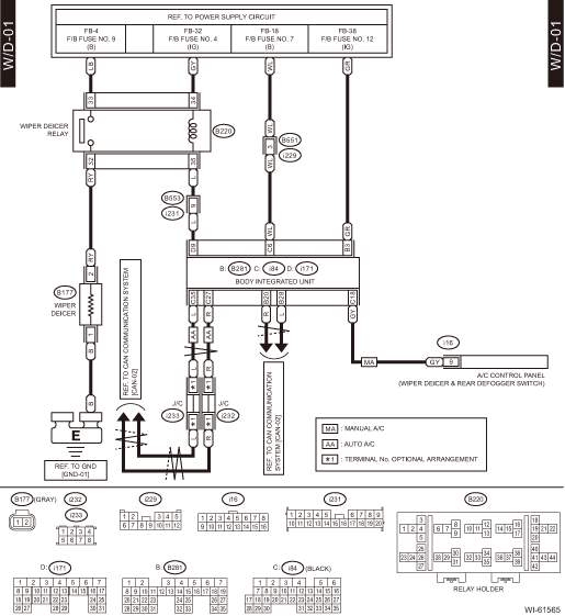
WIRING SYSTEM > Wiper Deicer System
WIRING DIAGRAM

Vehicle dynamics control system Wiring diagram
Body structureReset to factory default settings
1. Perform the preparation steps according
to "Preparation for initialization"
2. Operate the " " or "
" switch to
select the "Reset to Defaults" item. Then
push the button.
3. The system will prompt a Yes/No
dialogue ("No" is selected first). To return
to the factory d ...
Dtc p015b a/f / o2 sensor delayed response - lean to rich bank 1 sensor 1
ENGINE (DIAGNOSTICS)(H4DO) > Diagnostic Procedure with Diagnostic Trouble Code (DTC)DTC P015B A/F / O2 SENSOR DELAYED RESPONSE - LEAN TO RICH BANK 1 SENSOR 1NOTE:For the diagnostic procedure, refer to DTC P014C. Diagnostic Procedure with Diagnostic Trouble Code (DTC) > DTC P014C A/F / O2 SENS ...
Inspection
IGNITION(H4DO) > Spark PlugINSPECTION1. Check the spark plug for abnormalities. If defective, replace the spark plug.(A)Terminal damage(B)Crack or damage in insulator(C)Damaged gasket2. Check the spark plug electrode and condition of the insulator. If abnormal, check and repair the cause and repl ...