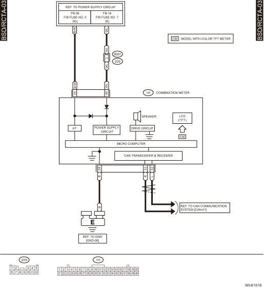
WIRING SYSTEM > Blind Spot Detection/Rear Cross Traffic Alert
WIRING DIAGRAM



Back-up light system Wiring diagram
Bulkhead wiring harness (in compartment) LocationDtc p0128 coolant thermostat (engine coolant temperature below thermostat regulating temperature)
ENGINE (DIAGNOSTICS)(H4DO) > Diagnostic Procedure with Diagnostic Trouble Code (DTC)DTC P0128 COOLANT THERMOSTAT (ENGINE COOLANT TEMPERATURE BELOW THERMOSTAT REGULATING TEMPERATURE)DTC detecting condition:Detected when two consecutive driving cycles with fault occur.Trouble symptom:• Thermo ...
Removal
SECURITY AND LOCKS > Steering Lock CMREMOVALCAUTION:• Before handling the airbag system components, refer to “CAUTION” of “General Description” in “AIRBAG SYSTEM”. General Description > CAUTION">• Do not allow harness and connectors to i ...
Dtc b1812 short in driver s airbag dual stage - 2nd step (to ground)
AIRBAG SYSTEM (DIAGNOSTICS) > Diagnostic Chart with Trouble CodeDTC B1812 SHORT IN DRIVER’S AIRBAG DUAL STAGE - 2ND STEP (TO GROUND)Diagnosis start condition:Ignition voltage is 10 V to 16 V.DTC detecting condition:• Airbag main harness circuit is shorted to ground.• Airbag modu ...